Binnen Rode Kruis-Vlaanderen is Jeugd Rode Kruis verantwoordelijk voor de eerstehulpopleidingen voor kinderen en jongeren. We bieden cursussen (16u les gevolgd door een praktijktest en een brevet) en initiaties (2-3u les) aan.
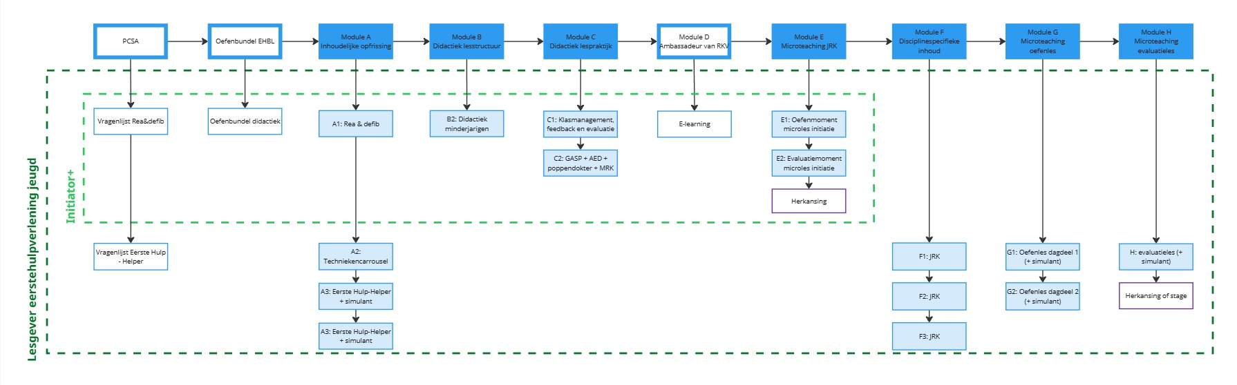
Het lesgeverstraject bestaat uit verschillende modules die je didactische kennis bijbrengen en je eerstehulpkennis en -technieken opfrissen.
Traject tot initiator+: Rode Kruis | Eduko
Traject tot lesgever reanimeren en defibrilleren (+16-jarige deelnemers): Rode Kruis | Eduko
Ben je leerkracht en wil jij de lessen enkel in je eigen school geven? Dan vind je hier meer info over de Train the Trainers die Rode Kruis-Vlaanderen aanbiedt.

Initiatoren+ in spé

Je leert hier de kneepjes van het lesgeven aan kinderen en jongeren. We staan stil bij het werken met verschillende doelgroepen: waarin verschillen 6-jarigen van 12-jarigen, hoe moet je jouw manier van lesgeven aanpassen, …? Je gaat tijdens de opleiding aan de slag met de verschillende lesmaterialen van Jeugd Rode Kruis. Verder bekijken we wat activerende werkvormen zijn en hoe je ze in je les kan toepassen.
Als Initiator+ mag je eerstehulpinitiaties voor kleuters, lagere en middelbare schoolkinderen begeleiden. Dat zijn:
Wil je graag ook de initiatie Eerste hulp voor jeugdleiders en de cursussen Helpertje en Junior helper begeleiden? Volg dan de opleiding lesgever eerstehulpverlening jeugd. Meer info over het traject lees je hieronder.

Lesgevers eerstehulpverlening jeugd

We staan stil bij de verschillende doelgroepen waaraan je zal lesgeven en specifieke werkvormen op hun maat. Naast een massa praktische tips krijg je ook uitgebreid de kans om je vaardigheden te oefenen. Je geeft les aan je medecursisten en wordt daarbij continu geëvalueerd en bijgestuurd.
Ben je geslaagd voor de evaluatie, dan ontvang je de functie "lesgever eerstehulpverlening jeugd" en mag je al de verschillende eerstehulpinitiaties en -cursussen van Jeugd Rode Kruis geven aan kinderen en jongeren: Beer Brecht (eerstehulp voor kleuters), Hupperdehulp, Hiep hiep help, Ai ai amai, Ket(c)hulp, ResQ, Up 2 Aid, Eerste hulp voor jeugdleiders, Helpertje en Junior Helper.
Deze opleiding bestaat uit verschillende dagopleidingen. Deze zijn gratis voor vrijwilligers van Jeugd Rode Kruis en Rode-Kruis-Vlaanderen. Bij een volledige dag wordt een broodmaaltijd voorzien als lunch.
Verder kan het handig zijn om pen en papier mee te brengen naar de lessen. De lesmaterialen van Jeugd Rode Kruis kunnen na voltooien van de opleiding aangekocht worden aan een voordeeltarief door de afdeling.
Om te starten aan de opleiding tot lesgever (of initiator+), moet je aan de volgende voorwaarden voldoen:
Heb je vragen over vrijstellingen of wil je deze aanvragen? Dan kan je mailen naar vrijstellingen@rodekruis.be
Als vrijwilliger vind je meer info op onze vrijwilligerswebsite.